微信掃描二維碼,點擊右上角 ··· 按鈕
轉發給朋友或分享到朋友圈
顯微成像·洞察微觀之美
Microscopic imaging, insight into the beauty of micro
明美倒置熒光顯微鏡MIX60-FL助力南通大學團隊在《Advanced Science》發表血管痛機制突破性研究成果
發布時間:2025-08-28
訪問量:238
疼痛,是血管疾病患者共同的“噩夢”,但其背后的分子機制,卻一直是醫學界的未解之謎。
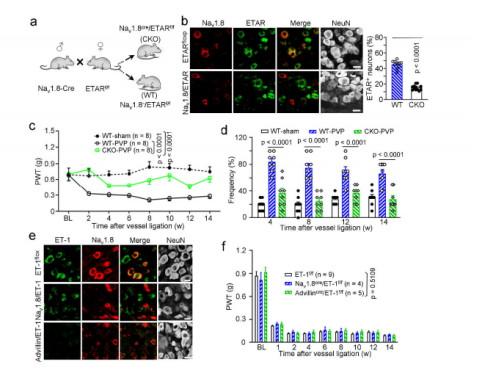
近日,南通大學藥學院劉興君教授團隊聯合國內多個院所在國際頂級期刊《Advanced Science》(影響因子14.3)發表重磅研究,首次揭示血管內皮細胞通過ET-1/ETAR信號通路調控血管痛的全新機制。

該研究借助明美光電倒置熒光顯微鏡MIX60-FL等先進設備,成功解析了血管痛的獨特機制,為臨床疼痛治療提供了新靶點。明美光電為這一重大發現提供了可靠的技術支持,再次證明了國產高端顯微鏡在生命科學尖端研究領域的價值。

研究亮點:創新模型,定義新型疼痛
團隊首次通過結扎實驗鼠后肢表淺血管,成功構建血管痛動物模型。研究發現,血管痛僅表現為機械痛敏,而無熱痛敏或冷痛敏,且無免疫細胞浸潤和膠質細胞激活,證實其是一種獨立于神經病理性痛和炎性痛的新型疼痛類型。

機制突破,鎖定關鍵通路
通過光遺傳學、化學遺傳學及轉基因技術,團隊發現血管內皮細胞來源的ET-1(內皮素-1)通過激活傷害性感覺神經元上的ETAR受體,形成“內皮-神經-脊髓”調控環路,驅動血管痛發生。這一發現為臨床治療提供了新靶點。

臨床轉化,造福患者
研究進一步驗證,口服ETAR拮抗劑波生坦可顯著緩解臨床患者因止血帶誘發的血管痛,為疼痛治療帶來全新策略。
明美倒置熒光顯微鏡MIX60-FL:清晰顯微圖像獲取的“幕后英雄”
南通大學團隊的突破性成果,離不開明美數智化LED倒置熒光顯微鏡MIX60-FL的支持。該設備憑借以下優勢,成為生命科學研究的“黃金搭檔”:

LED多色熒光成像
模塊化三色熒光系統(可升級四色),搭配數顯LED光源,光強獨立記憶,確保熒光信號的高靈敏度和可重復性,助力團隊清晰捕捉ET-1在內皮細胞的動態表達。5萬小時超長壽命,即開即用,隨開隨關,簡單易簡單易用。

智能交互,高效便捷
機身OLED數顯屏實時顯示物鏡倍率與光強,語音播報功能提升操作效率,讓研究人員專注于科學問題而非設備調試。

半復相差熒光物鏡,細節盡顯
高性能物鏡同時滿足熒光與透明樣品的相差觀察需求,為血管-神經交互研究提供高分辨率圖像支撐。

從實驗室到臨床,從機制探索到治療突破,明美光電始終以創新技術賦能科研。MIX60-FL倒置熒光顯微鏡的出色表現,再次驗證國產顯微鏡的可靠性與先進性。未來,我們將繼續深耕顯微光學領域,為全球科學家提供更智能、更高端的顯微成像解決方案!
微信掃描二維碼,點擊右上角 ··· 按鈕
轉發給朋友或分享到朋友圈